欢迎来到中国戏剧家协会
2018年01月03日 星期三
请
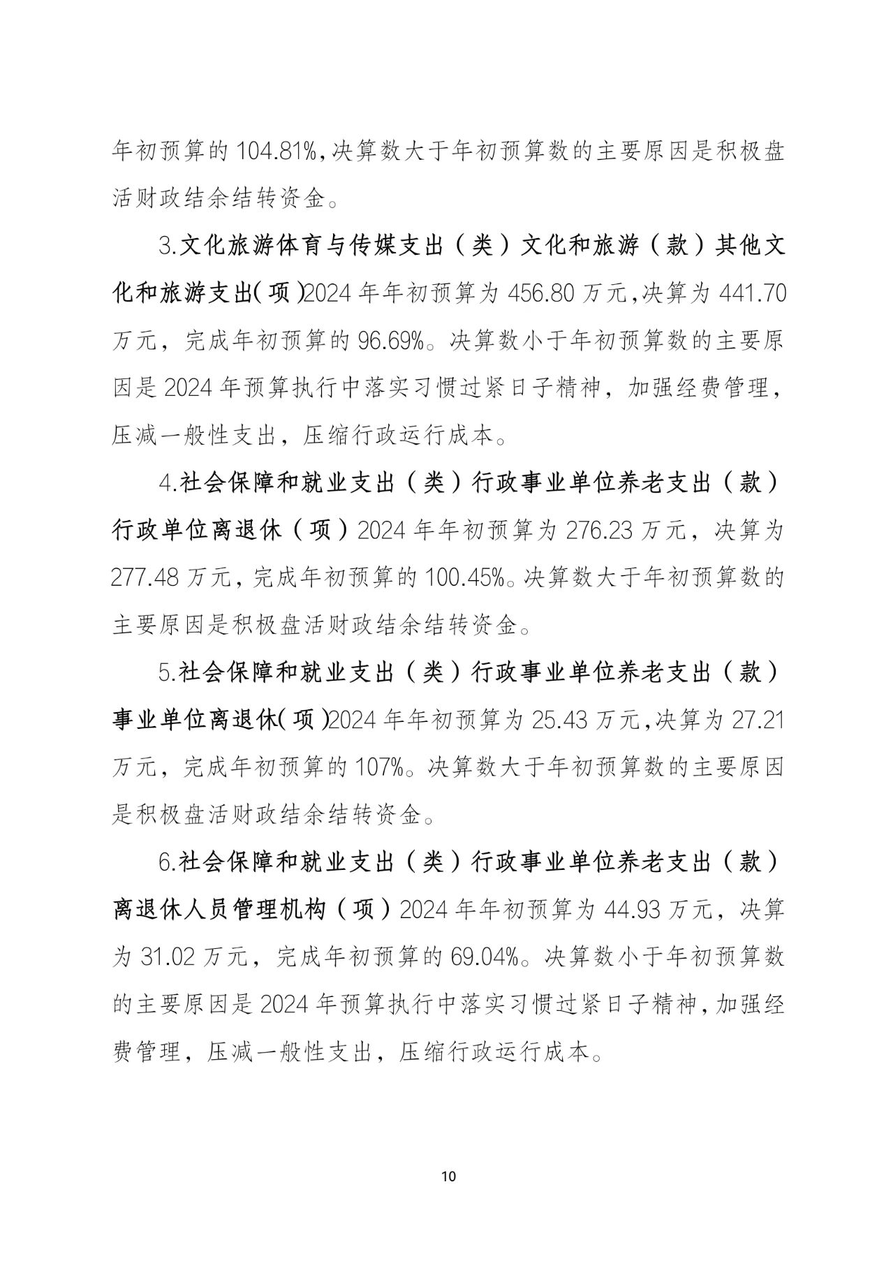
登陆
新用户
注册
首页
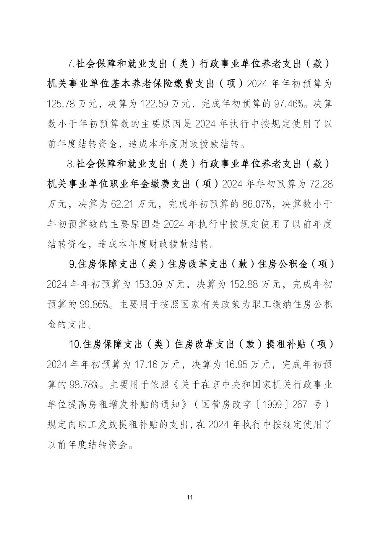
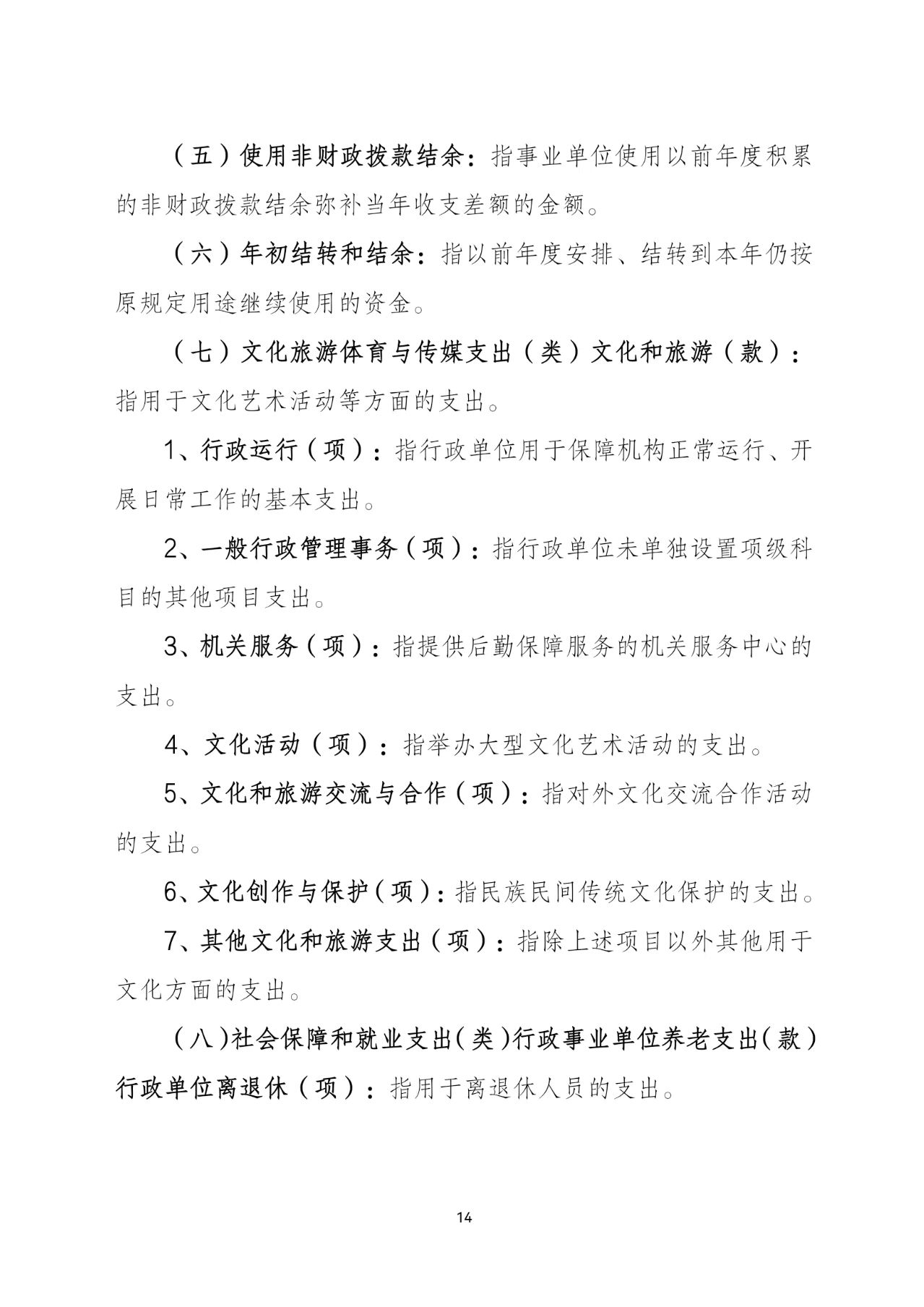
关于剧协
剧协公告
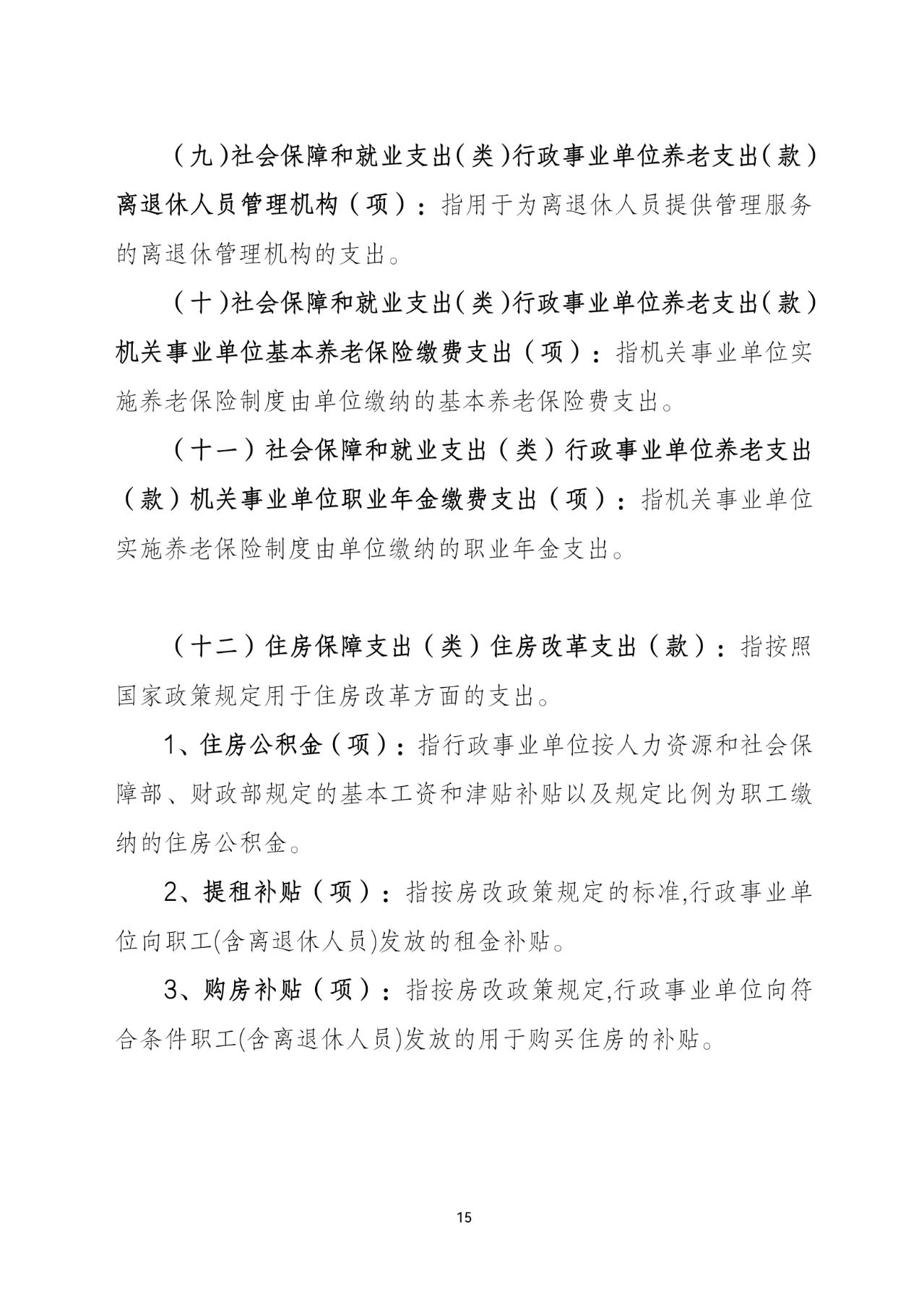
戏剧活动
会员中心
评奖办节
人才培养
对外交流
刊物出版
青年工作者之友
意见建议
中国戏剧家协会2024年度部门决算公开
时间:2025-08-18
上一篇:
中国戏剧家协会2025年上半年拟批准入会人员名单公示
下一篇:
中国文联终身成就奖(戏剧)拟表彰人选公示
热门活动
坚信爱会赢——文艺界“以艺战疫”5.23特别节目隆重推出
“百花迎春——中国文学艺术界2019春节大联欢”在京举行
中国剧协梅花奖艺术团“送欢乐下基层”慰问演出走进广西凭祥
戏剧视频
中国文联、中国剧协梅花奖艺术团“送欢乐下基层”广西凭祥慰问演出
“我们的中国梦”——文艺进万家中国剧协文艺志愿服务小分队走进平山1
“我们的中国梦”——文艺进万家中国剧协文艺志愿服务小分队走进平山2